中国·太阳集团tyc86(股份有限公司)-Official website
学院概况
学院简介
现任领导
机构设置
系室概况
专业概况
师资队伍
本科导师
硕士导师
校外导师
本科生教育
培养方案
教学成果
教学实践
辅修学位
微专业
研究生培养
专业设置
招生信息
管理文件
下载中心
校友服务
校友风采
学生工作
学工队伍
规章制度
社会实践
荣誉成绩
党建工作
学习资料
学院文件
常用下载
Home
|
机构设置
机构设置
01-08
评论关闭
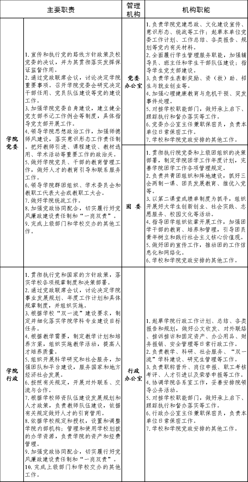
信息工程学院主要职能职责
搜索
近期文章
关于筹备成立太阳集团tyc86信息工程学院校友分...
信息工程学院关于开展校友登记的邀请函
信息工程学院关于开展校友登记的邀请函
信息工程学院举行2018届本科生毕业典礼暨授位...
信息工程学院2026年春季学期拟推荐参加入党积...
青春砺行践初心 实干兴农担使命——信息工程学...
信息技术大讲堂
信工青春
青马工程
志愿服务